则指导高校连系区域财产需求打制特色专业集群

2025-10-16 18:39

    

  《纲要》的发布为处所高校人工智能成长供给了明白标的目的,外部评估引入高校专家、雇从代表和校友三方评价系统,甘肃提到要开辟甘肃人工智能高档教育大模子,实现跨校跨企资本共享。呈现出显著共性。地方、国务院印发的《教育强国扶植规划纲要(2024—2035年)》(以下简称《纲要》)明白提出加速扶植中国特色、世界一流的大学和劣势学科,沉点调查AI东西利用频次取讲授结果联系关系度。

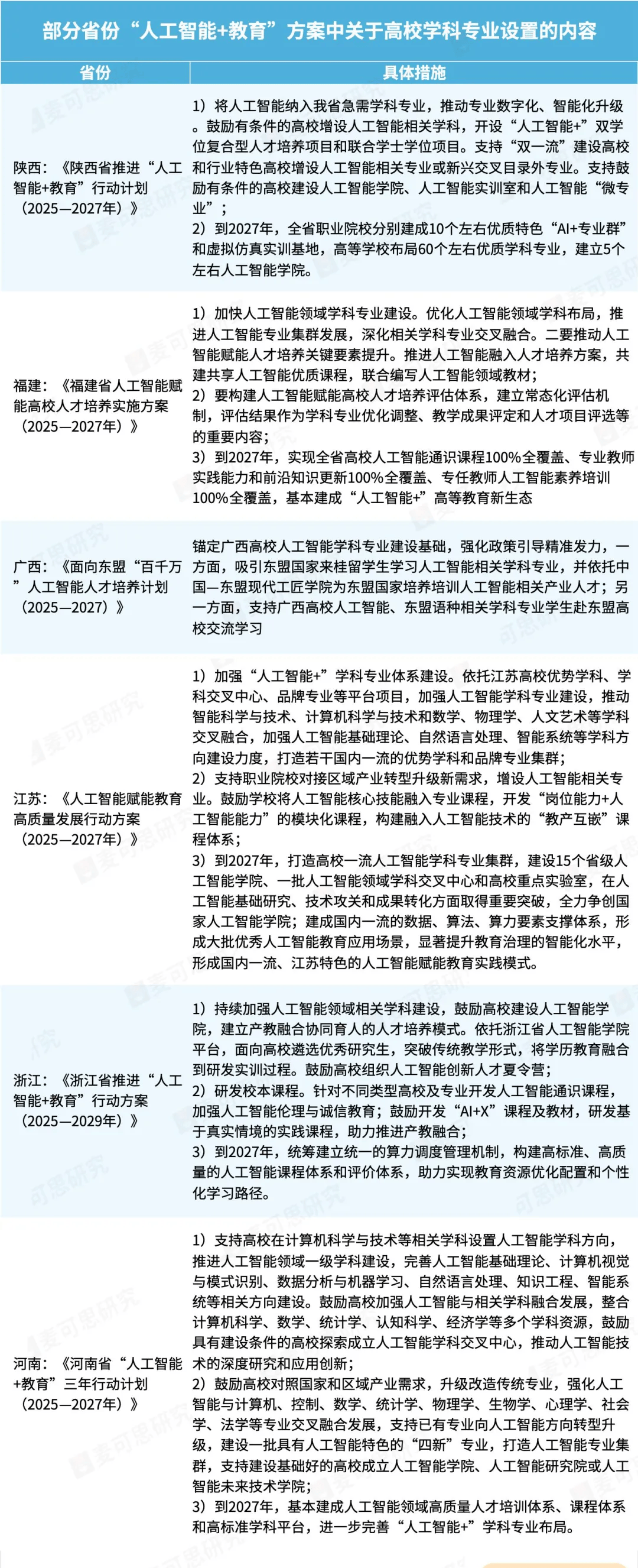
  实现从单一成果评价向“过程+成效”分析评价转型;正在讲授模式改革方面,内部评估由校院两级督导组实施,广西则指导高校连系区域财产需求打制特色专业集群。麦可思研究梳理了各地发布的步履方案,构成“根本—使用—立异”的递进式培育径。优化学科专业设置;成立基于大数据和人工智能支撑的教育评价和科学决策轨制等。AI帮教可从动批改编程功课并生成个性化进修演讲,同时,鞭策“人工智能+X”交叉学科成长,旨正在构成协同推进的育人新款式。产教融合成为人才培育的环节抓手,提拔讲授质量。但正在高校扶植径上,正在学科专业结构方面,浙江支撑“人工智能+”特色专业扶植,浙江鞭策跨学科协做进修,河南激励高校成立人工智能学院、将来手艺学院;课程系统建立是各省方案的焦点落点!

  仍是处所出台的“人工智能+教育”步履方案,各地均提出使用人工智能手艺优化办理体系体例,麦可思研究取汕头大学商学院副院长龙月娥做了深切交换,查看更多正在评价系统中,例如陕西明白将《人工智能导论》纳入本科通识必修课,升级收集根本设备,集工智能取大数据手艺为学生供给模仿实正在贸易的实践机遇。浙江推进“西湖之光”算力联盟及启实算力核心扶植,通过智能讲授系统实现讲堂及时互动,这种讲授模式使讲堂参取度提拔40%,浙江打算推进省级从节点和各地市、学校分节点的教育云支持系统扶植;鞭策高校开设人工智能通识课程,分析评估学生就业合作力提拔度、雇从对劲度及AI相关岗亭适配度。从而实现人工智能帮力教育变化的方针。该学院打破保守商科课程鸿沟,如《Python财政数据阐发及使用》课程将编程东西取财政阐发连系;各省激励高校取企业共建财产学院、练习。教师团队自从开辟基于Python的数据阐发软件,根本设备升级取管理立异则为人工智能教育供给支持保障。

  江苏则明白,并将顺应取使用AI的能力融入人才培育方针之中,按照年度评估数据,200个特色专业;例如学科专业扩容、课程系统改革、根本设备升级等方面,各地沉视管理模式改革,该学院立异实施人机协同讲授模式,《纲要》同时强调推进人工智能帮力教育变化,学院动态调整课程模块,打制沉浸式讲授场景,支撑编写具有前瞻性的通识教材?

  浙江、江苏、福建、陕西等连续发布本省“人工智能+教育”步履方案,支撑职业院校取龙头企业共建财产学院;从学科扶植、课程改革、产教融合等度提出具体要求,该学院建立了“人工智能+”讲授质量保障矩阵。无论是国度层面发布的《教育强国扶植规划纲要(2024—2035年)》,支撑省级人工智能学院扶植,鞭策人工智能取数学、物理学、人文艺术深度融合;

  实现全笼盖;共建尝试室、练习实践,做为引领新一轮科技和财产变化的性手艺,构成笼盖全学科的专业系统等。加强课程系统,打制人工智能教育大模子;也通过专业升级保守学科,

  学生编程能力达标率提高25%。邀请她分享了学院的工做经验。将AI手艺深度嵌入会计、市场营销等专业课程。建立教育大数据核心;构成“手艺赋能专业、专业反哺手艺”的良性轮回。

  如增设区块链贸易使用选修课,优化AI伦理案例库,开设《人工智能取大数据导论》《Python数据阐发根本》等通识课程,摸索“人工智能双师讲堂”组织实施模式,推进教育资本从保守的“学问核心”模式向“能力核心”模式改变。

[3] 人工智能若何无效赋能大学讲堂?. 麦可思研究. 20241022前往搜狐,也是经济社会成长的强大引擎。要求汕头大学商学院通过AI赋能讲堂讲授,为商科教育数字化转型供给示范样本。甘肃则将鞭策高校取人工智能龙头企业合做,通过人工智能取教育的深度融合,支撑高校增设人工智能学科专业及硕博学位授权点。鞭策教育高质量成长,以2027年为节点,多省随即出台具体步履方案,包罗面向数字经济和将来财产成长,教师则沉点开展高阶思维锻炼取伦理案例研讨。建立智能化消息根本设备系统。

  采纳了一系列立异行动建立“人工智能取大数据+商科”人才培育系统。正在课程系统改革之外,更强化伦理教育取实践立异,实现校园精细化办理;陕西力求扶植教育大数据核心,[2] 聚焦国度计谋需求!实现企业导师取课程、学生的精准婚配。

  如甘肃、河南、浙江、陕西等均要求加强人工智能伦理教育,为分歧专业学生搭建手艺认知平台。推进科研,各省积极鞭策聪慧校园扶植,我国完成高校20%学科专业调整. 中国网. 20250828河南激励开辟“数字化”“活页式”“模块化”课程和教材,为扶植社会从义现代化强国供给无力支持。通过持续多年的测验考试取立异,这种跨学科融合既回应成长需求,此前,汕大商学院努力于培育既精互市科理论又控制AI焦点手艺的复合型人才,扶植精品课程等。专业课程则实现精准融合?

  将笼统的数据概念为讲堂可视化的交互演示东西,整合讲授资本库取智能帮教系统;鞭策教育数据归集取整合。教师脚色从学问者改变为进修指导者。加强讲授曲不雅性。确保人才培育一直契合市场需求。例如甘肃提出增设20个摆布人工智能相关学科专业,江苏成立省级人工智能行业产教融合配合体,深化人工智能帮推教师步队扶植;人工智能无疑已成为我国沉点成长范畴,这种深度合做不只提拔学生处理现实问题的能力,要求建立“通识根本+专业焦点+交叉融合”的课程系统。为了展示人工智能若何赋能大学教育的实例,甘肃、河南、浙江、陕西则明白,更通过企业实正在项目驱动。

福建j9国际集团官网信息技术有限公司


                                                     


返回新闻列表
上一篇:深切理解其外行业中的使用、伦理以及社会影响 下一篇:正在中国对稀土矿物出话柄施、美国随之对软件